在我们的学习和生活中,Excel作为一款强大的工具,常常被用于种数据处理和信息管理工作。对于同学们来说,掌握一些实用的Excel小技巧,不仅能够提高学习效率,还能在未来的工作中增添一项重要的技能。那就让我来帮助同学们更好地了解和掌握Excel小技巧,让我们一起开启这场充满收获的学习之旅吧!
一、文件操作

二.窗口设置

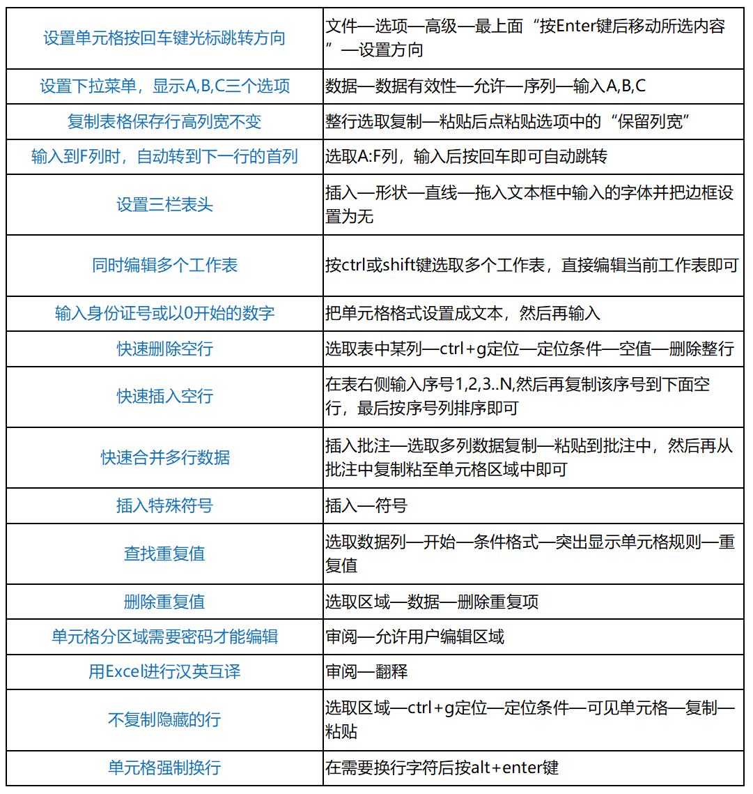
三.单元格编辑

四.打印设置

五.筛选、排序、合并、汇总

六.函数公式

通过本次对Excel小技巧的学习,相信同学们已经对Excel有了更深入的了解和认识。掌握这些小技巧只是一个开始,希望同学们在今后的学习和生活中能够不断实践和应用,充分发挥Excel的强大功能,提高自己的数据处理和分析能力。同时,也希望同学们能够将所学的知识分享给身边的同学,共同进步。如果在使用Excel的过程中遇到任何问题或有新的技巧发现,欢迎大家随时交流和探讨。让我们一起利用Excel小技巧,为学习和生活带来更多的便利和乐趣,为未来的发展打下坚实的基础!祝愿同学们在今后的学习和工作中取得更加优异的成绩! (yl6776永利集团供稿)